3DMax如何将多个几何体焊接在一起?

溜溜自学 室内设计 2020-11-24 浏览:3872

使用布尔运算和焊接,可以将2个几何体焊接在一起,但是很多新手朋友对此都是一头雾水,不过不要紧,下面就由小编教大家3dmax如何将多个几何体焊接在一起,希望能帮助到有需要的人。

想要更深入的了解“3DMax”可以点击免费试听溜溜自学网课程>>

工具/软件

电脑型号:联想(Lenovo)天逸510S; 系统版本:Windows7; 软件版本:3DMax9

方法/步骤

第1步
      打开3ds max软件,新建2个长方体。
3DMax如何将多个几何体焊接在一起?
第2步
      用鼠标选中箭头所指长方体。
3DMax如何将多个几何体焊接在一起?
第3步
      打开“创建”选项卡,选择“几何体”下拉菜单中的“复合对象”选项。
3DMax如何将多个几何体焊接在一起?
第4步
      单击选择“布尔”按钮。
3DMax如何将多个几何体焊接在一起?
第5步
      单击选择“拾取操作对象 B”按钮,接下来选择“并集”选项,然后将鼠标指针移动到图示的长方体上单击鼠标键。
3DMax如何将多个几何体焊接在一起?
第6步
      看到,2个长方体已经合并在一起了。
3DMax如何将多个几何体焊接在一起?
第7步
      打开“修改器”菜单,选择“网格编辑”中的“编辑网格”命令。
3DMax如何将多个几何体焊接在一起?
第8步
      用鼠标单击打开箭头所指的“+”号。
3DMax如何将多个几何体焊接在一起?
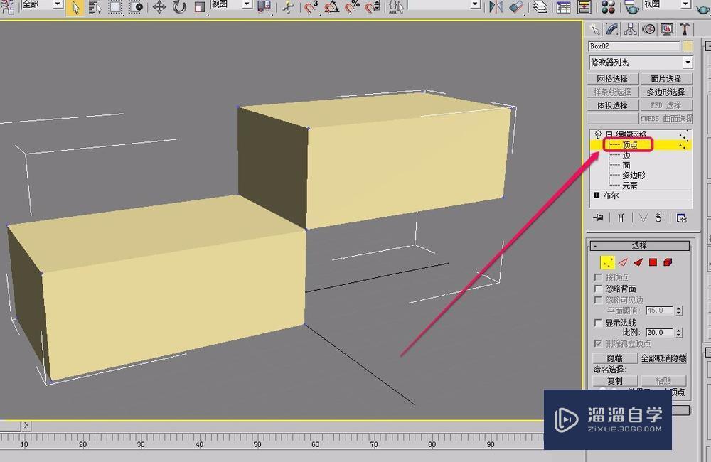
第9步
      选择“顶点”选项。
3DMax如何将多个几何体焊接在一起?
第10步
      使用鼠标框选箭头所指的2个长方体的2个顶点。
3DMax如何将多个几何体焊接在一起?
第11步
      在“选择”卷展栏底部有“选择了2个顶点”的提示信息。将“编辑几何体”卷展栏中的“选定项”数值设置为 3.0 (由于2个长方体距离比较近,因此数值设置成比较小的值),然后单击“选定项”按钮。
3DMax如何将多个几何体焊接在一起?
第12步
      这时,我们再次使用鼠标进行框选,发现,原来的2个顶点已经焊接成1个顶点了。
3DMax如何将多个几何体焊接在一起?
第13步
      用同样的方法,把这条边的另一端的2个顶点也焊接在一起。这时,我们就可以对新几何体进行变形操作了,如图所示。
3DMax如何将多个几何体焊接在一起?

注意事项

      2个待焊接顶点尽量接近(除非有特殊要求),这样容易设置顶点之间的阈值。

相关文章

首页