如何在SolidWorks中装配锥齿轮?

溜溜自学 工业产品 2021-01-18 浏览:4504

大家好,我是小溜,有很多的朋友都不知道如何在SolidWorks中装配锥齿轮,那么今天我就带大家了解一下SolidWorks装配锥齿轮技巧,希望本文对大家有帮助,感兴趣的小伙伴可以一起学习了解一下。

想要更深入的了解“SolidWorks”可以点击免费试听溜溜自学网课程>>

工具/软件

电脑型号:联想(Lenovo)天逸510S; 系统版本:Windows7; 软件版本:SolidWorks2018

装配准备

第1步
      准备好参与装配的大小锥齿轮。作为介绍SolidWorks装配的一篇经验,这里采用SolidWorks中Toolbox生成的齿轮零件。除了两个齿轮,这里的轴用于安装大齿轮。如下图所示:
如何在SolidWorks中装配锥齿轮?
第2步
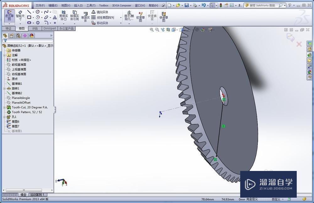
      打开大齿轮,在过轴线的两个基准面之一上画一根草图线,如下图a所示,连接锥线交点和齿轮端面中点做一根中心线。这一步就是做了一根轴线,如下图b所示:
如何在SolidWorks中装配锥齿轮?
如何在SolidWorks中装配锥齿轮?
第3步
      以齿轮背面为基准面做一根草图线,如下图a所示,连接单个齿根的齿根线的中点与端面圆心做一根草图线。这一步就是做了一根位于端面上另一根辅助线,如下图b所示:
如何在SolidWorks中装配锥齿轮?
如何在SolidWorks中装配锥齿轮?
第4步
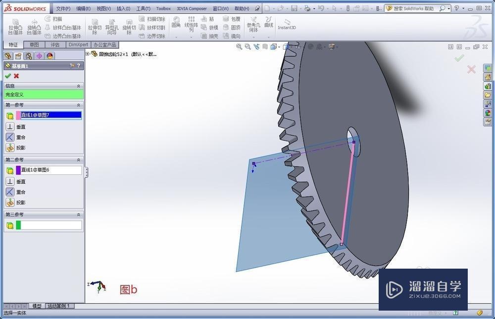
      如下图a所示依次点击“插入”——“参考几何体”——“基准面”,在弹出的对话框中分别选择两条直线作为第一参考和第二参考,如下图b所示,然后确定。这一步就是做了过两条直线的一个基准面,实际上这个基准面是垂直于端面的,如下图c所示:
如何在SolidWorks中装配锥齿轮?
如何在SolidWorks中装配锥齿轮?
如何在SolidWorks中装配锥齿轮?
第5步
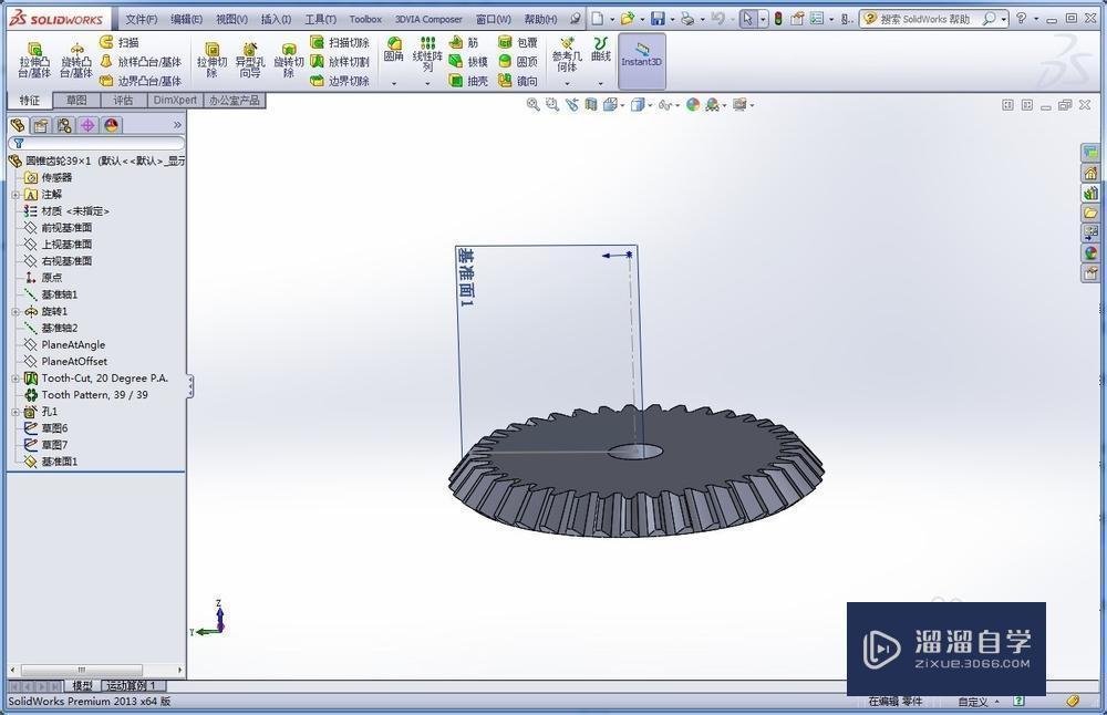
      打开小齿轮,以重复操作第2,3,4步,唯一与大齿轮操作不同的是,齿轮背面那根草图线连接单个齿顶的齿顶线的中点与端面圆心。操作完成后应如下图所示:
如何在SolidWorks中装配锥齿轮?

进行装配

第1步
      采用“同轴心”和“重合”将大齿轮装配在轴上,如下图所示:
如何在SolidWorks中装配锥齿轮?
第2步
      如下图a所示:选择标准配合里面的“重合”,将大齿轮的锥线交点与小齿轮的锥线交点作为要配合的实体,确定后如下图b所示:
如何在SolidWorks中装配锥齿轮?
如何在SolidWorks中装配锥齿轮?
第3步
      如下图a所示:选择标准配合里面的“垂直”,将大齿轮的轴线与小齿轮的轴线作为要配合的实体,确定后如下图b所示:
如何在SolidWorks中装配锥齿轮?
如何在SolidWorks中装配锥齿轮?
第4步
      接下来借助两个基准面来避免轮齿之间发生干涉。先调整两圆的位置,使得位于两轮端面上的两草图线的外(相对于圆心来说)端点相互靠近,如下图所示:
如何在SolidWorks中装配锥齿轮?
第5步
      如下图a所示:选择标准配合里面的“重合”,分别找到两齿轮零件中之前画的“基准面”,把它们作为要配合的实体,配合好后,可以看见两个齿轮之间不存在干涉,如下图b所示:
如何在SolidWorks中装配锥齿轮?
如何在SolidWorks中装配锥齿轮?
第6步
      依次点击“评估”——“干涉检查”——“计算”,结果显示“无干涉”, 如下图b所示:
如何在SolidWorks中装配锥齿轮?
第7步
      选择机械配合里面的“齿轮”,先后点击大小齿轮的轴线作为要配合的实体,在比例栏分别输入大小齿轮的齿数。注意先选大齿轮轴线则左边输入大齿轮齿数,这样正确对应。如下图所示:
如何在SolidWorks中装配锥齿轮?

运动算例

第1步
      现在两个齿轮是完全定位的,为了做动画,我们要将第5步所做的两个基准面之间的重合配合压缩掉,如下图所示:
如何在SolidWorks中装配锥齿轮?
第2步
      接下来将轴、各个齿轮中的草图线都隐藏起来,隐藏后如下图所示:
如何在SolidWorks中装配锥齿轮?
第3步
      点击“motion study1”,在运动算例中把电动机放在大齿轮上,如下图所示:
如何在SolidWorks中装配锥齿轮?
第4步
      接下来,锥齿轮副就能按照传动比无干涉地运动了,如下图所示:
如何在SolidWorks中装配锥齿轮?
第5步
      如果在仿真的时候发现两个齿轮的相对旋转方向反了,则回到模型环境,在配合中找到并右键单击“齿轮配合”,然后点击“编辑特征”,在配合设置中勾选“反转”即可,如下图所示:
如何在SolidWorks中装配锥齿轮?
如何在SolidWorks中装配锥齿轮?

特别提示

      如果齿轮之间的位置已由轴的相对位置决定,则只需进行避免轮齿干涉的相关步骤即可。

相关文章

距结束 NaN NaN : NaN : NaN
    首页